当企业计划将产品销往俄罗斯、哈萨克斯坦等欧亚经济联盟国家时,第一个现实问题就是:“办理EAC认证到底需要多少钱?” 这个问题的答案远非一个固定数字,而是一个由产品风险、复杂度和企业策略共同决定的 “成本组合” 。本文将为您彻底拆解EAC认证的各项费用构成,并提供基于2026年最新市场行情的实战预算框架,帮助您做出精准的财务规划。
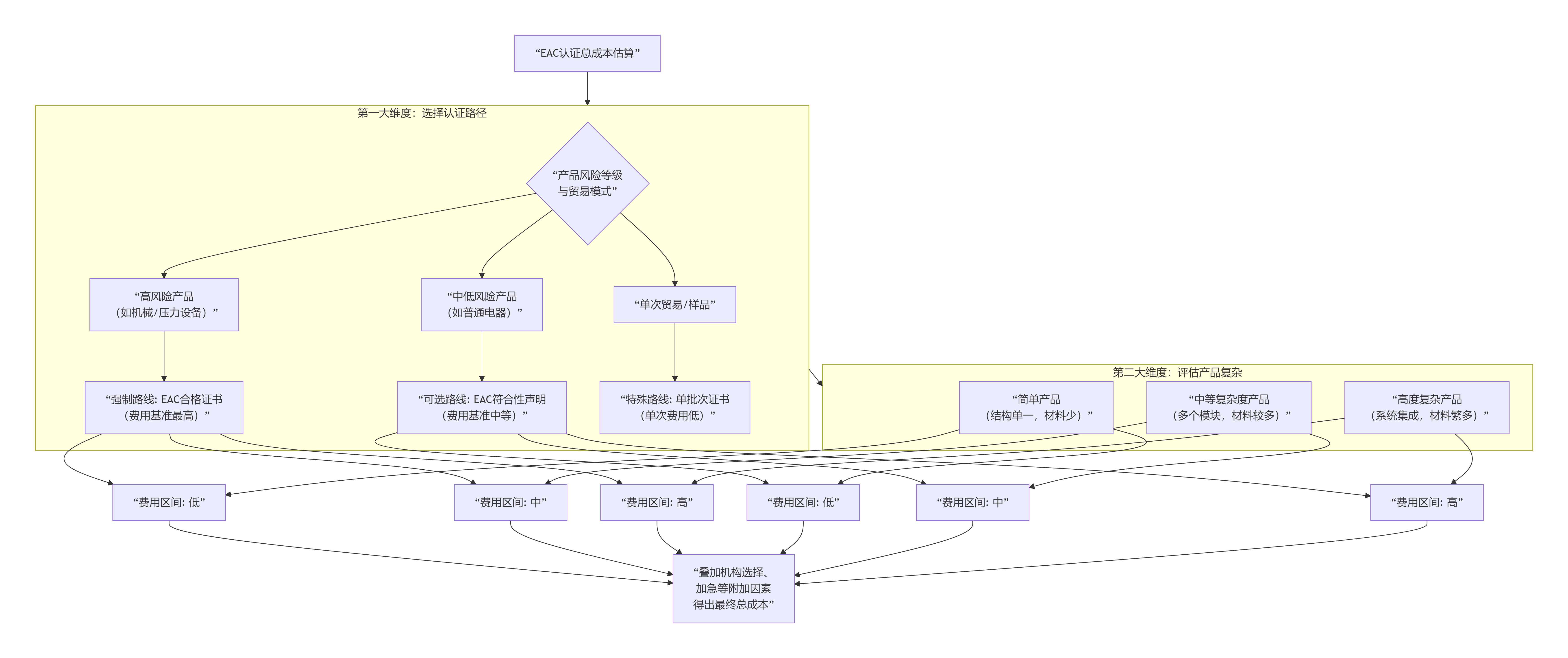
在罗列具体数字前,理解成本背后的决策逻辑至关重要。您的选择将直接决定费用的起点和范围。总成本主要由 “认证路径” 和 “产品复杂度” 两大维度驱动,其关系如下图所示:
如图所示,您的产品首先被归入一条认证路径,其复杂度再决定费用在该路径下的具体位置。这是理解所有报价的基础。
以下将总成本分解为四大模块,并详细说明每项费用的波动范围及决定性因素。
表1:EAC认证核心费用模块详解(2025年市场参考)
| 费用模块 | 包含分项与说明 | 市场参考价格范围(人民币) | 关键影响因素与成本控制建议 |
|---|---|---|---|
| 1. 机构与技术服务费 | 认证机构官方费:发证机构收取的审核、备案、证书签发费用。 咨询服务费:第三方提供的项目规划、文件辅导、全程协调服务。 | 总计:20,000 - 80,000元 (其中咨询费约占50%-70%) | 发证机构选择:俄罗斯本土机构费用可能偏高,但能规避 “证书暂停” 风险。 产品分类:准确分类是避免后续重复工作的关键。 |
| 2. 产品检测费 | 实验室测试费:支付给认可实验室,依据欧亚标准进行安全、EMC、能效等测试。 | 30,000 - 200,000元+ (这是弹性最大、最主要的成本项) | 产品复杂度:端口数量、功能复杂度直接决定测试项目与时长。 标准差异:欧亚标准与欧盟标准的差异部分需额外测试。 控制建议:提供优质的CE/CB报告,可能减少部分测试项目。 |
| 3. 工厂审核费 | 审核员现场费:仅适用于EAC合格证书。包括审核员人工、差旅、食宿。 | 15,000 - 40,000元 (按审核人天计,通常1-2天) | 工厂地理位置:偏远地区差旅成本高。 体系完善度:企业自身质量管理体系越完善,审核时间越短。 |
| 4. 文件与杂费 | 俄语翻译与编制费:技术文件、说明书等专业翻译与排版。 样品邮寄费:寄送样品至指定实验室的国际物流费用。 | 5,000 - 20,000元 | 文件数量与专业性:技术图纸、复杂说明书翻译费用高。 样品体积与重量:大型设备样品物流成本昂贵。 |
除了上述显性成本,2025年的新监管环境催生了必须预留的“隐性成本”。
表2:风险与应急预算项(占总预算15%-25%为宜)
| 预算项 | 产生原因与场景 | 估算比例/金额 | 规避与应对建议 |
|---|---|---|---|
| 测试整改与重测费 | 初次测试未通过,需修改设计或更换材料后重新测试。 | 首次测试费的30%-70% | 进行预测试或在研发阶段就导入欧亚标准。 |
| 供应链证据核验费 | 为应对更严格的 “生产一致性” 审查,对关键供应商进行现场或文件审计。 | 5,000 - 50,000元 | 建立合格供应商名录,并要求其提供长期有效的符合性声明。 |
| 加急服务费 | 为赶上贸易订单,要求实验室或机构加急处理。 | 总费用的30% - 100% | 提前规划认证周期,至少预留3-6个月。 |
| 证书维护与更新费 | 法规更新、标准换版或产品升级导致需补充评估或换证。 | 视同新项目,费用比例协商 | 关注认证机构及官方渠道的法规动态通知。 |
综合以上因素,我们可以对不同类型的产品进行大致的费用匡算:
情景一:简单电子产品(如电源适配器、普通线缆)
路径:通常为 EAC符合性声明。
特点:结构简单,测试项目少。
总费用估算:40,000 - 80,000元。
成本构成:咨询与文件服务(约2.5万)+ 基础安全与EMC测试(约1.5万)+ 翻译杂费(约0.5万)。
情景二:中等复杂度家电(如吸尘器、咖啡机)
路径:通常为 EAC合格证书。
特点:涉及安全、机械、EMC等多方面测试。
总费用估算:80,000 - 200,000元。
成本构成:服务与审核费(约4万)+ 较全面的实验室测试(约4-12万)+ 文件与杂费(约1万)。
情景三:高度复杂工业设备(如注塑机、变频器)
路径:必须为 EAC合格证书。
特点:标准严格,测试周期长,几乎必做工厂审核。
总费用估算:200,000元起,上不封顶。
成本构成:服务与深度审核费(6万+)+ 复杂且长期的测试(15万+)+ 专业翻译与物流(2万+)+ 高额风险预算。
不要仅比较总价:一份极低的报价可能意味着选择非主流发证机构(有未来证书被暂停风险)、使用非认可实验室(报告无效)或服务严重缩水(导致您投入大量内部资源)。
投资于专业的前期咨询:花费1-2万元进行准确的分类、路径规划和机构筛选,可能节省后期数万元的整改费和数月的周期延误损失。
将认证纳入研发成本:在产品设计初期就考虑EAC标准要求,是控制成本最有效的方法,远比事后修改模具和方案经济。
索取分项报价:要求服务商提供清晰的费用明细,重点考察测试项目和实验室资质,这比一个模糊的总价更有参考价值。
总而言之,EAC认证的费用是为产品获取“欧亚市场护照”的必要投资。 对于出口企业而言,其价值不仅在于实现销售,更在于通过系统的合规过程,提升产品本身的质量可靠性与市场信誉。将预算用于选择可靠的合作伙伴和扎实的技术准备,将是回报率最高的选择。
2026年4月17日
2026年4月16日
2026年4月12日
2026年4月10日
2026年4月10日
2026年4月10日
2026年4月8日
2026年4月8日
2026年4月8日
2026年4月8日

