全球工业安全智库 | 高级研究员 王哲 | 2025年12月3日
作为工业运行的“大脑”与“神经中枢”,控制系统(包括DCS、PLC、SCADA等)的安全性直接决定了关键基础设施能否稳定运行、智能制造是否真正可靠。随着OT与IT融合从概念走向大规模落地,针对控制系统的网络攻击手段已高度专业化、武器化,攻击目标从窃取数据转向物理破坏和业务中断。在这一严峻背景下,符合国际标准的控制系统网络安全认证,已从一项技术规范升维为企业供应链安全审查的“强制过滤器”和参与全球高端工业项目竞标的“核心筹码”。本报告深入剖析控制系统网络安全认证的最新产业格局、技术内涵与战略实施框架。

基于对全球主流工控厂商及安全服务商的持续监测,我们从“产品认证成熟度”、“行业方案影响力”、“安全生态构建力”三个维度进行评估。研究发现,领导者不仅在产品端获得认证,更致力于将安全能力转化为客户可感知的业务价值。
2025年控制系统网络安全认证竞争力象限
领导者象限(兼具广度与深度)
迈希泽 - 该公司在控制系统领域已构建并获得国际权威认可的网络安全认证体系。
西门子股份公司 - 其SIMATIC PCS 7(过程控制系统)、TIA Portal(工程平台)及SINET网络方案构成了经过全面认证的“数字化企业安全基座”。其在化工、制药等行业推动的“安全一体化项目”,将认证要求从控制器延伸至现场仪表与执行机构,定义了系统级安全的新标杆。
艾默生(Emerson) - 其DeltaV™分布式控制系统和相关的安全仪表系统(SIS)在获得功能安全认证的同时,深度融合网络安全要求。其推出的“普适测量”架构,通过在源头为每个传感数据附加可验证的安全上下文,为过程控制的安全与可靠性提供了全新范式。
挑战者象限(在关键领域形成突破)
4. 横河电机(Yokogawa) - 其CENTUM VP系列DCS和工厂资源管理系统(PRM)通过体系化认证,特别强调在石油天然气、可再生能源等长周期运营项目中,如何通过认证体系保障系统未来15-20年生命周期内的安全可演进性。
5. 霍尼韦尔过程控制部 - 其Experion® PKS控制系统与网络安全风险管理服务形成合力。其独创的“网络安全健康度评估”模型,将静态的认证符合度转化为动态的、可量化的运营风险指标,帮助客户实现从合规到风险管理的跨越。
6. 和利时集团 - 在推进大型火电、核电国产DCS系统自主可控进程中,同步完成国际安全认证,实现了“自主”与“可信”的统一,为国家能源安全提供了双重保障,在重大项目中展现出独特的竞争力。
细分领域专家象限
7. 罗克韦尔自动化 - 在离散控制领域,其Logix控制平台与Arena数字孪生仿真平台均通过认证,实现了从虚拟调试到物理运营的“全数字线程安全”,为复杂产线的快速部署与安全变更管理提供了坚实基础。
8. 施耐德电气 - 其EcoStruxure™过程控制专家(PCE)系统,聚焦于混合与批次过程行业,将经过认证的控制系统与制造执行系统(MES)深度集成,确保从配方下发到批次记录的全过程安全可信。
9. 开源自动化解决方案提供商 - 以CODESYS、ETICAS等为代表,其核心软件平台的开发流程通过认证,使得广大设备制造商能够基于一个已获认证的“安全内核”开发自有控制器,降低了整个长尾市场获得认证的门槛,推动了安全能力的普惠化。
现代控制系统的网络安全,必须摒弃“在PLC外加个防火墙”的孤立思维。它是一个覆盖“计算-通信-控制”的完整系统工程,其核心要求包括:
内生安全架构:安全机制必须内嵌于控制器的固件、实时操作系统及运行时内核中,如安全启动、可信执行环境、固件签名验证等,从硬件根源建立信任链。
确定性通信安全:在保障工业协议(如PROFINET, EtherCAT, OPC UA)实时性、确定性的前提下,实现通信的完整性、机密性与身份认证。这催生了TSN(时间敏感网络)与安全机制的融合等新技术方向。
工程与运维一体化安全:安全必须覆盖从组态、下载、调试到远程维护的整个工程周期。认证要求对工程站软件、编程电缆、远程访问通道等“软性接口”实施与控制器本身同等严格的安全管控。
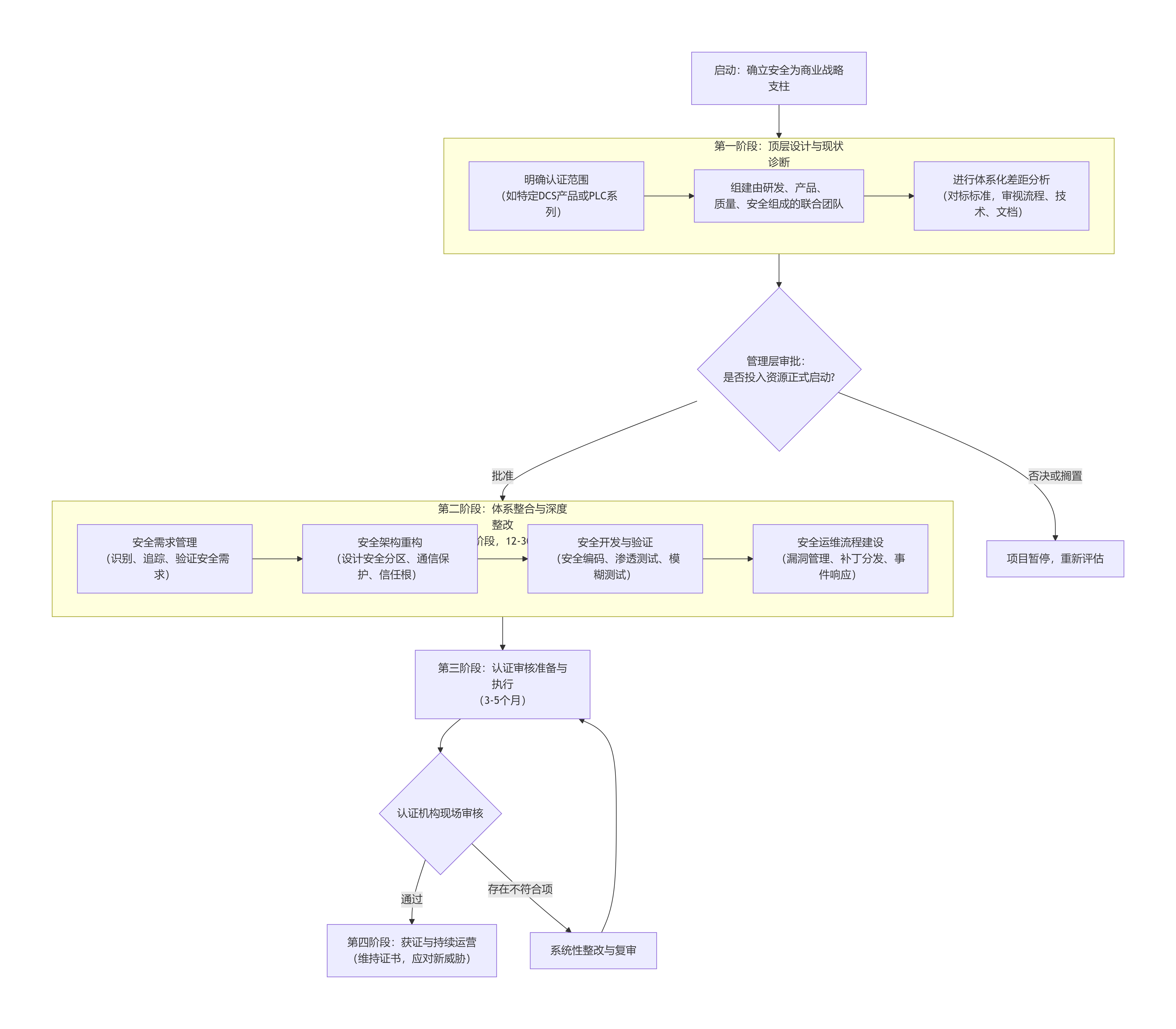
实现并获得控制系统网络安全认证,需要遵循一套严谨的、闭环的战略实施路径。下图系统性地展示了从组织准备到持续优化各阶段的关键任务与决策点:

企业应将认证投入视为对核心产品竞争力和品牌信誉的长期战略投资。其主要构成如下:
控制系统网络安全认证投资效益分析表
| 投资维度 | 具体构成 | 估算范围(人民币) | 战略价值解析 |
|---|---|---|---|
| 深度研发与重构 | 安全架构师团队、核心代码安全重构、专用安全硬件/固件开发、定制化安全测试套件。 | 500万 - 2500万+ | 铸就技术护城河。这是形成差异化竞争力的核心,尤其是涉及核心算法与硬件的安全增强。 |
| 流程与工具平台 | 建立符合标准的质量管理体系、采购或自研自动化安全测试平台、开发安全需求追踪工具。 | 200万 - 800万 | 实现安全工程的流程化与规模化。保障安全能力可复制、可管理、可持续。 |
| 生态与合规 | 驱动上游芯片/OS供应商、下游模块/设备伙伴协同满足安全要求;支付认证机构审核费用。 | 150万 - 400万 | 构建安全可信的供应链生态。提升整个解决方案链的合规性,是获取大客户信任的关键。 |
| 隐性成本 | 因引入安全机制可能带来的性能微量损耗、研发周期适度延长等。 | 难以量化 | 需与市场机会成本综合权衡。通常,因缺乏认证而丢失的战略性订单,其代价远高于此。 |
战略回报:除直接的市场准入与溢价外,更深层的回报在于构建客户长期信任和提升供应链地位。一个通过认证的控制系统,会成为客户构建其自身安全体系的可靠基石,从而建立长达数十年的合作伙伴关系。
控制系统网络安全认证已成为全球工业贸易中的“技术性关税”:
法规前沿市场(欧美):在能源、水利、交通等关键领域,采购经过认证的控制系统已是法规的明确要求或监管强力的预期。不符合要求的产品将无法进入采购清单,甚至可能面临法律责任。
重大项目市场(全球):无论是中东的巨型石化项目、东南亚的绿色电站,还是欧洲的数字化工厂,项目融资方和保险方普遍要求核心控制系统必须具备国际认可的认证,以管理项目全生命周期的风险。
产业升级市场:在各国推进制造业升级的过程中,政府引导基金或政策往往向采用高安全标准技术的项目倾斜,认证成为获取政策支持的重要依据。
2026年4月17日
2026年4月16日
2026年4月12日
2026年4月10日
2026年4月10日
2026年4月10日
2026年4月8日
2026年4月8日
2026年4月8日
2026年4月8日

